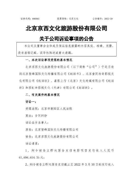
北京文化遭4家公司起诉 追讨欠款等约1.55亿
|
公司合计被诉讼要求支付约1.55亿元欠款及相关利息、诉讼费、鉴定费、保全费等。
北京文化发布公告 北京文化7月6日公告,公司于近日收到北京登峰国际文化传播有限公司《起诉书》、北京壹同传奇影视文化有限公司《起诉状》、嘉影上行(北京)文化传媒有限公司《起诉状》和西虹市影视文化(天津)有限公司《起诉状》。公司合计被诉讼要求支付约1.55亿元欠款及相关利息、诉讼费、鉴定费、保全费等。 北京登峰国际文化传播有限公司判令被告立即向原告支付电影项目发行收入人民币61,694,614.35元;判令被告立即向原告支付截止至2022年3月30日的发行收入利息人民币29,364,963.63元及自2022年3月31日起至款项全部付清之日止的利息(按照全国银行间同业拆借中心公布的同期贷款市场报价利率LPR四倍标准计息)等。 北京壹同传奇影视文化有限公司请求判令被告向原告支付投资收益共计人民币29,102,129.89元;请求判令被告向原告提供本片的制作成本分割单、待分配收益的结算报表以及中影数字电影发展(北京)有限公司提供给的票房结算单等。 嘉影上行(北京)文化传媒有限公司请求法院判令被告向原告出示电影项目制作投资决算资料,并依照涉案合同约定确定原告实际投资份额;请求法院判令被告向原告支付回收投资成本2,500,000元;请求法院判令被告向原告出示电影项目收入结算资料,并判令被告据实(实际投资份额和实际收入)向原告支付影片的应分配收入(截止至2020年12月31日,甲方应向乙方支付的影片应分配收入为人民币7,246,950.82元)。请求法院判令被告向原告支付迟延履行支付义务的违约金(违约金标准:以回收投资成本和应分配收入总额9,746,950.82元为基数,按照同期LPR利率计收,起始日期为2021年7月1日起至实际支付完毕之日止)。 西虹市影视文化(天津)有限公司请求判决被告向原告支付结算款项,暂计人民币25,357,573.96元;请求判决被告向原告支付逾期付款损失,暂计人民币254,994.26元(自2022年1月22日至2022年3月17日,暂以29,107,573.96元为基数,以全国银行间同业拆借中心公布的贷款市场报价利率上浮50%为利率;自2022年3月18日暂至2022年3月20日,暂以25,357,573.96元为基数,以全国银行间同业拆借中心公布的贷款市场报价利率上浮50%为利率)等。 |
头条资讯
2022-05-17 18:45:39
2022-05-17 18:45:39
2022-05-17 18:45:39
2022-05-17 18:45:39
2022-05-17 18:45:38
热门推荐







